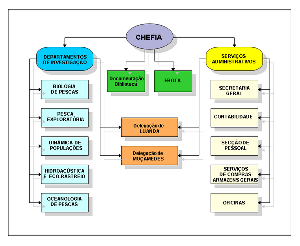
1 - Organização e linhas gerais da programação das actividades da MEBPA
.

Fig.1 - Organigrama da M.E.B.P.A
2 - Objectivos da investigação oceanográfica no contexto da investigação pesqueira.
3 - Localização, infraestruturas e meios operacionais.
4 - Pessoal |